Certification Procedure

Certification consultation:
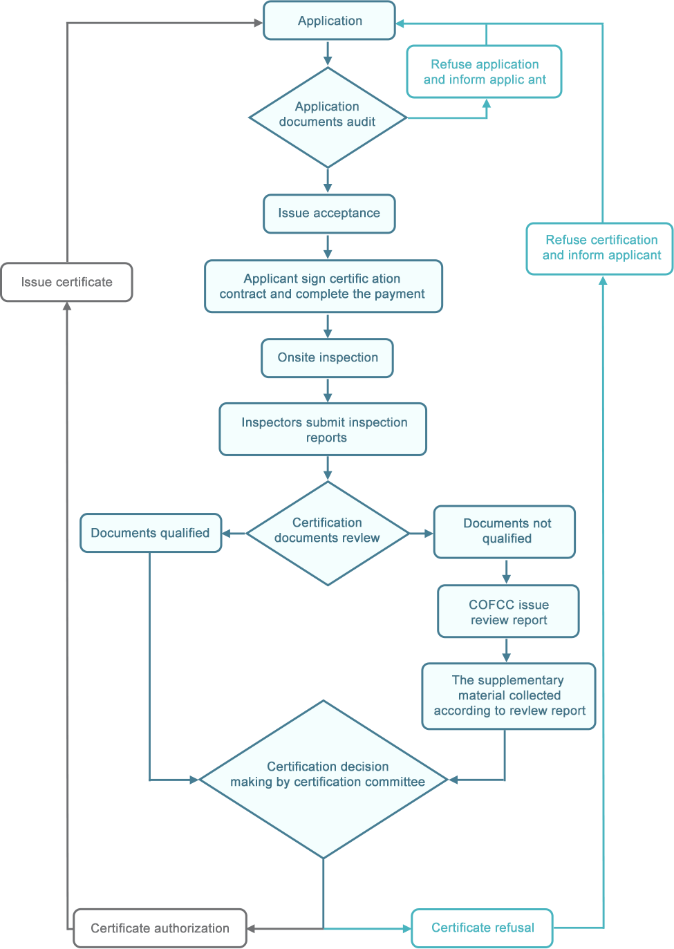
Applicant communicates with COFCC to exchange the initial information, discusses the general schedule and quotation, and prepares the application documents.
Certification application:
Applicant determines and submits the formal application documents. COFCC reviews formal documents, issues the acceptance notice and the certification contract which includes the information of the cost, workload and so on, or issues the refuse notice with explanation. Upon agreement, applicant signs the contract with COFCC and completes payment of certification fee.
On-site inspection:
COFCC arranges the on-site inspection and sample test. Inspectors submit the Inspection Report and the Sample Test Report.
Comprehensive review:
COFCC audits the certification document and communicate with applicants to submit the supplementary material.
Certification decision:
Committee reviews the project and makes the certification decision. Based on the decision, certificate will issue or not.
Market supervision:
conducts casually and re-certification will take place annually.

